全天侯太阳自动跟踪控制器【zt】
电路图介绍:
现有的太阳能自动跟踪控制器无外乎两种:一是使用一只光敏传感器与施密特触发器或单稳态触发器,构成光控施密特触发器或光控单稳态触发器来控制电机的停、转;二是使用两只光敏传感器与两只比较器分别构成两个光控比较器控制电机的正反转。由于一年四季、早晚和中午环境光和阳光的强弱变化范围都很大,所以上述两种控制器很难使大阳能接收装置四季全天候跟踪太阳。这里所介绍的控制电路也包括两个电压比较器,但设在其输人端的光敏传感器则分别由两只光敏电阻串联交叉组合而成。每一组两只光敏电阻中的一只为比较器的上偏置电阻,另一只为下偏置电阻;一只检测太阳光照,另一只则检测环境光照,送至比较器输人端的比较电平始终为两者光照之差。所以,本控制器能使太阳能接收装置四季全天候跟踪太阳,而且调试十分简单,成本也比较低。
电路原理:
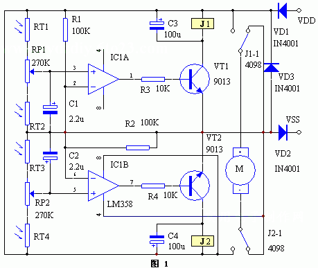
电路原理图如图1所示,双运放LM358与R1、R2构成两个电压比较器,参考电压为VDD(+12V)的 1/2。光敏电阻 RT1、RT2与电位器 RP1和光敏电阻RT3、RT4与电位器RP2分别构成光敏传感电路,该电路的特殊之处在于能根据环境光线的强弱进行自动补偿。如图2所示,将RT1和RT3安装在垂直遮阳板的一侧,RT4和RT2安装在另一侧。当RT1、RT2、RT3和RT4同时受环境自然光线作用时,RP1和RP2的中心点电压不变。如果只有RT1、RT3受太阳光照射,RT1的内阻减小,LM358的③脚电位升高,①脚输出高电平,三极管VT1饱和导通,继电器K1导通,其转换触点3与触点1闭合。同时RT3内阻减小,LM358的⑤脚电位下降,K2不动作,其转换触点3与静触点2闭合,电机M正转;同理,如果只有RT2、RT4受太阳光照射,继电器K2导通,K1断开,电机M反转。当转到垂直遮阳板两侧的光照度相同时,继由器K1、K2都导通,电机M才停转。在太阳不停地偏移过程中,垂直遮阳板两侧光照度的强弱不断地交替变化,电机M转——停、转——停,使太阳能接收装置始终面朝太阳。4只光敏电阻这样交叉安排的优点是:(l)LM358的③脚电位升高时,⑤脚电位则降低,LM358的⑤脚电位升高时,③脚电位则降低,可使电机的正反转工作既干脆又可靠;(2)可直接用安装电路板的外壳兼作垂直遮阳板,避免将光敏电阻RT2、RT3引至蔽阴处的麻烦。
使用该装置,不必担心第二天早晨它能否自动退回。早晨太阳升起时,垂直遮阳板两侧的光照度不可能正好相等,这样,上述控制电路就会控制电机,从而驱动接收装置向东旋转,直至太阳能接收装置对准太阳为止。
整个太阳能接收装置的结构如图2。兼作垂直遮阳板的外壳最好使用无反射的深颜色材料,四只光敏电阻的参数要求一致,即亮、暗电阻相等且成线性变化。安装时,四只光敏电阻不要凸出外壳的表面,最好凹进一点,以免散射阳光的干扰;垂直遮阳板(即控制盒)装在接收装置的边缘,既能随之转动又不受其反射光的强烈照射。凋试时,首先不让太阳直接照到四只光敏电阻上,然后调节RP1、RI2,使LM358两正向输人端的电位相等且高于反向输人端0.5V-1V。调试完毕后,让阳光照到垂直遮阳板上,接收装置即可自动跟踪太阳了。



登录后可发表评论
点击登录